用户名: 密码:

联系/公告/动态

关于委员会

胡华龙:发达国家和地区危险废物名录管理实践

[2016-11-12]

危 险废物名录制度是危险废物环境管理的基础。2016年6月14日,环境保护部、国家发改委、公安部联合公布了《国家危险废物名录》(2016年版),对 2008年版危险废物名录进行了调整。本文介绍了主要发达国家和地区危险废物名录制度的基本情况,对其优缺点进行了对比分析,以期为更好的理解新版危险废 物名录提供参考。主要发达国家和地区的危险废物名录管理体系具有以下优点:一是完善的危险废物豁免排除制度加强了企业和管理部门的责任意识。二是危险废物 和一般固体废物共享分类体系便于对废物的统筹管理,废物代码内容翔实,增加了名录的可操作性。三是基于不同处理责任主体进行分类,避免了名录方式或列举方 式造成的“漏分”现象。四是根据环境风险实行分级管理,重点突出。同时存在几点不足:一是鉴别程序繁琐,降低了危险废物处置效率;二是存在部分行业产生的 废物遗漏、同类危险废物分类过细等问题;三是部分国家危险废物分类过于笼统,不利于企业对危险废物种类及属性的识别。

引言


危险废物名录制度是危险废物环境管理的基础。固体废物在其产生、收集、贮存、转移、利用、处置的全生命周期中,都需要依靠危险废物名录对管理对象所具有的有毒有害特性进行识别和鉴定,以确定所适用的管理制度。因此,危险废物名录制定的是否科学合理,直接决定了危险废物各项管理制度的适用范围和效力。


主要发达国家和地区的危险废物名录管理体系,通过配套建立完善的危险废物豁免排除制度、统一的分类和代码体系,对危险废物进行分级管理,从而节约管理成本,突出管理重点,有效防控危险废物环境风险。但各国产业结构不同,产生的危险废物种类和数量差异较大,管理体制和管理能力也不尽相同,因此,不同国家建立的危险废物分类标准、鉴别豁免程序等制度设计都要以本国实际作为出发点,并配套建立相应的专业技术支撑体系。2016年6月14日,环境保护部、国家发改委、公安部联合公布了《国家危险废物名录》(2016年版),对2008年版危险废物名录进行了调整。为此,本文介绍了主要发达国家和地区危险废物名录制度的基本情况,对其优缺点进行对比分析,以期为更好的理解新版危险废物名录提供参考。


一、发达国家和地区危险废物名录概况


1.1 美国


1.1.1 美国危险废物名录

美国危险废物根据其判定方法可分为两大类,即列表危险废物和特性危险废物,其中列表危险废物是指列入危险废物名录的废物,特性危险废物是指利用危险废物鉴别标准进行测定,确定其具有危险废物特性的危险废物。

根据危险特性以及危险废物的来源,美国列表危险废物名录共分为四类,即F表、K表、P表和U表(见表1和表2)。
1)F表为产生于非特定源的危险废物名录,即可能产生于不同工业部门的一般危险废物,共有39种;

2)K表为产生于特定源的危险废物名录,即指产生于一种特定生产工艺过程中的危险废物,共有118种;

3)P表为具有急性毒性的纯或者具有商业等级的废弃未使用化工产品名录,共有239种;

4)U表为具有毒性以及其他危害特性如易燃性、反应性的纯或者具有商业等级的废弃未使用化工产品名录,共有486种。

经鉴别具有易燃性、腐蚀性、反应性和毒性的危险废物归类为特殊危险废物,其废物代码分别为D001、D002、D003、D004~D043(见表3)。
1.1.2 豁免排除机制

在列表危险废物基础上,美国建立了系统的危险废物鉴别体系以及根据鉴别结果而形成的列表调整机制和豁免机制。危险废物鉴别程序为:判别是否是固体废物,判断是否是豁免的固体废物或者危险废物,判断是否是列表危险废物或者特性危险废物,判断是否可以从列表中删除。美国环保局(EPA)制定了“混合”(Mixture)、“衍生”(Derived)原则以及“包含”原则(Contain-in policy),使得危险组分含量较低的某些危险废物可以得到豁免,使得危险废物管理体系更具有弹性和适应性。美国危险废物的豁免排除包括类别排除(Exclusion)、小量生产者有条件豁免(CESQG)、低风险豁免、混合衍生条件下的豁免和产生源个体豁免。

(1)类别排除

固体废物定义中的排除:RCRA Subtitle C规定,不属于固体废物自动排除在危险废物管理之外,如生活污水、放射性废物、开采产生且滞留在现场的采矿废物等。危险废物定义排除:40 CFR 261.4 (b)中规定的固体废物也被排除在RCRA法令之外,主要包括:有些废物虽是危险废物,但它们的风险比较小;一般性废物,来源分散、产生量小、分别计量难,严格按危险废物管理不现实;在其他法规中已经得到足够的控制,如家庭源危险废物、用含砷防腐剂处理的木材废物、石棉废物等。

(2)小量生产者有条件豁免

有条件豁免小量生产者指的是每月产生的危险废物数量小于100千克且急性危险废物不超过1千克,同时任何时候累积的危险废物量少于1000千克,急性危险废物量小于1千克的工厂或设施。1986年颁布的40 CFR Part 261.5中,对有条件豁免小量生产者,其危险废物的处理、贮存和处置过程可以不必完全遵循危险废物管理规定,唯一要求的是必须送至地方批准的设施中进行处置或综合利用。

(3)低风险豁免

除了对符合排除条件的危险废物直接进行类别排除,对数目庞大、难以进行管理而危险性却不高的小量生产者进行有条件豁免之外,EPA认为,对于其他废物进行统一管理仍然不合理,因为部分危险废物进行简单处理之后,对人体健康或生态环境的威胁将大大降低。美国1995年制定的《危险废物鉴别法规》(HWIR),为低风险危险废物的鉴别提供了法律依据。

(4)混合和衍生条件下的豁免

RCRA对列表危险废物和特性危险废物采用不同的混合和衍生原则。由于较难判断列表危险废物的混合物和处理产物对人体和环境的危害性,RCRA对列表危险废物制定了较为严格的混合原则和衍生原则。而特性危险废物的混合和衍生原则相对简单,只要求混合物或处理后的残渣满足危险废物特性鉴别要求,就可以豁免。

(5)废物产生源个体豁免

RCRA Subtitle C管理的废物获得豁免的方法有两种。对于特性危险废物而言,豁免过程相对简单,只要危险特性去除并满足土地处置的要求,就可以从Subtitle C的管理要求中豁免。而对于列表危险废物名录中的危险废物,不管其造成危险多大,都必须遵照Subtitle C的管理要求。这就可能导致将某些不会对人体健康和环境造成威胁的废物按危险废物管理。列表危险废物名录中的设施,由于工艺和原料的差异,产生废物的特性也可能存在差别。另外,废物处理技术也可以去除废物的有害成分。因此,RCRA提供了一个排除(或称删除)程序,使得某个设施产生的废物流,可以通过申请从列表危险废物名录中删除,即Delisting程序。申请删除是名录中危险废物获得豁免的唯一方法。

1.2 欧盟

1.2.1 欧盟危险废物分类

欧盟危险废物的分类方式有多种,比如可以按照来源、危险特性或者化学、生物、物理属性来划分(见表4)。
1.2.2 欧洲废物名录

根据行业来源和废物种类,欧盟制定了《欧洲废物名录》(2000/532/EC的修订版)(European waste  list)。该名录共20大类(示例见表5),每一大类又根据生产工艺及不同工艺过程的废物和所含物质成分划分为839种废物。其中编号前标有*号的废物共405种,表示经鉴别表现出某种或多种危险特性或者含有危险组分超过规定含量标准的废物,属于危险废物,需按照危险废物进行管理。列入名录的危险废物分成两类:不需进行特性鉴别的“绝对危险废物”、仍需进行鉴别的“含有危险成分的废物”,其中“绝对危险废物”约为200种。
1.3 俄罗斯

1.3.1 危险废物判定

俄罗斯的《危险废物的分类标准》是依据《俄罗斯联邦生产和消费固体法》制定的。《危险废物的分类标准》指出,针对法人和个体企业生产过程中产生的危险废物,应确定其危害级别。危险废物的危害级别依据危险废物对自然环境具有直接或间接影响时产生的直接或潜在危害程度进行划分(见表6)。划分方法有环境危险废物成分危害指数法和试验确定法。
环境危险废物成分危害指数及其定量成分清单是按照废物初始原料组成及加工流程,或对其进行的定量化学分析结果制定。环境危险废物成分危害指数是相对系数,在数量上与废物成分相关,环境废物成分的危害数用毫克∕公斤表示。为确定环境危险废物成分的危害指数,需根据危害环境程度系数判断每一种废物成分在不同自然环境中的危害程度。危害环境程度系数清单包含信息保障系数,以统计环境危险废物成分原始系数的不足信息。

1.3.2 危险废物分类标准

俄罗斯联邦废物分类目录分为天然有机废物、矿物废物、化工废物、城市固体废物4大类,共含802种废物,每种废物分别对应一个13位废物代码。其中,前8位数字表示废物来源,第9和第10位数字表示废物物理状态、11和12位数字表示废物危险特性或其组合,第13位数字表示危险废物特性分级(见表7)。俄罗斯废物分类目录示例如表8所示。
1.4 日本

有别于欧美的废物名录管理体系,目前日本尚未形成一个完整的分类目录,且没有废物代码等信息。《废弃物处理法》根据废物来源将废物分为特别管理产业废弃物和特别管理一般废弃物。特别管理产业废弃物是指产业废弃物中具有爆炸性、毒性、感染性及其他可能危害人体健康或者生活环境性状,而以政令规定的废弃物(见表9)。特别管理一般废弃物是指一般废弃物中具有爆炸性、毒性、感染性及其他可能危害人体健康或者生活环境性状,而以政令规定的废弃物(见表10)。
1.5 中国香港

根据废物来源及收集和处置制度要求,香港特区固体废物一般分为都市固体废物、建筑废物、化学废物和特殊废物四大类别,其中化学废物和特殊废物属于危险废物。化学废物是指任何工序或行业活动进行期间所产生的含有化学品的物质,而其状态、数量或浓度会对环境造成污染或足以危害健康。特殊废物是指需要特别处置的废物,包括屠场废物、动物尸体废物、石棉、化学废物、医疗废物、报废货物、化学废物处理中心稳定处理的残余物、疏浚泥浆及挖掘物料、滤水和污水处理过程产生的污泥、隔油池废物、禽畜废物、污水处理厂的隔滤物、废轮胎、炉底灰及煤灰等15类。


二、各国危险废物名录对比分析


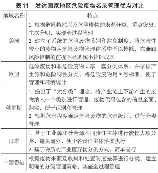
2.1 优点


主要发达国家和地区危险废物名录管理优点对比如表11所示。除日本采用责任主体分类法外,产生源分类法是美国、欧盟、俄罗斯、中国香港特区等发达国家和地区普遍采用的分类方法,具有便于管理、识别、统计等优点。
综合不同发达国家和地区危险废物名录管理制度的特点,可以总结出危险废物名录制度通常具有以下优点:

一是在名录管理的框架下,建立了完善的危险废物豁免排除制度,通过豁免条款,将某些废物排除出危险废物管理或豁免某些管理环节,并相应建立管理要求,从而减少了不必要的、高额的处理处置费用,降低了行政管理成本,同时加强了企业的主体责任意识和政府管理部门的监管责任意识。

二是危险废物和非危险废物采用同一套分类体系,采用同样的分类和编码方式,有利于对废物的统筹管理。废物代码包含的信息较为全面、翔实,不仅详细区分了废物来源,也能体现废物的物理形态、危险特性以及废物等级,通过代码即可对废物的基本信息有较为全面的掌握。

三是基于不同处理责任主体分类,避免了名录方式或列举方式造成的“漏分”现象的产生,并便于各责任主体落实执行。

四是根据环境风险实行分级管理,将需要严格管理的危险废物数量控制在有限范围,从而突出管理重点。美国危险废物和废弃危险化学品合计875种,欧盟废物名录中不需要进行鉴别的绝对危险废物共计200种,俄罗斯五级危险废物共计802种,日本只有几十种。与之相对的是,我国2016年新修订的《国家危险废物名录》包括了479种危险废物和2525种废弃危险化学品,远远超过发达国家和地区管理的范围,但相配套的危险废物鉴别和豁免排除体系则仍需完善。

2.2 缺点

虽然发达国家和地区危险废物名录管理体系较为完善,但各国危险废物名录管理制度均存在一定的问题,如表12所示。


分享到:

友情链接

TEL:
010-84945443
统计代码申请地址:http://www.cnzz.com/